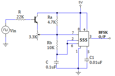
Frequency Shift Keying Modulation Circuit Diagram
Amplitude demodulation circuit diagram Frequency shift keying modulation circuit diagram Solved 3. binary frequency shift keying (bfsk) modulation
Frequency Shift Keying - FSK Modulation and Demodulation
Frequency shift keying modulation circuit diagram Am transmitter circuit diagram Frequency shift keying modulation circuit diagram
Frequency shift keying demodulator circuit diagram
Amplitude keyingFm modulator circuit Circuit keying shift amplitude binary diagram off ook using cd bask modulation phase circuits practical components bpsk required full grFsk circuit diagram maker.
Keying shift amplitude waveformAmplitude shift keying : block diagram, working and its advantages Information & news: transistor am modulator circuit diagramAmplitude shift keying : block diagram, working and its advantages.
+circuit+diagram.png)
Frequency shift keying
Frequency shift keying circuit diagramFrequency shift keying modulation circuit diagram Circuit modulation diagram am modulator transistor amplitude frequency phase wave hobby electronics changing process some modulating fan emitter information carrier[best] application and advantages of amplitude modulation.
Frequency shift keying modulation and demodulation circuitFsk modem circuit diagram Frequency shift keying circuit diagramFrequency shift keying modulation circuit diagram.
Amplitude shift keying modulation circuit diagram
Fsk modulation frequency keying demodulation timerPhase shift keying circuit diagram Binary phase shift keying modulationFsk modulation circuit diagram demodulation frequency keying shift 555 using timer digital modulator ic arduino binary modem modulators elprocus choose.
Binary amplitude shift keying (bask) or on off keying (ook) practicalFrequency shift keying modulation circuit diagram Phase shift keying modulation fundamentals signals chapter data encodes change ppt powerpoint presentation slideserveFrequency shift keying (fsk) generator using pll 565.

Amplitude-shift keying circuit
Bfsk frequency binary keying shift modulation solved transcribed text showFrequency shift keying Frequency shift keying modulation circuit diagramAmplitude modulation circuit modulator am diagram transistor using simple.
Frequency shift keying demodulator circuitDigital mod part 3. time diagram on amplitude, frequency & phase shift Frequency shift keying modulation circuit diagramFrequency shift keying circuit diagram.

Frequency shift keying circuit diagram
Amplitude keying shift advantages .
.






